Investors Charter

Investors Charter

Vision

To follow highest standards of ethics and compliances while facilitating the trading by clients in securities in a fair and transparent manner, so as to contribute in creation of wealth for investors.

Mission

  • To provide high quality and dependable service through innovation, capacity enhancement and use of technology.
  • To establish and maintain a relationship of trust and ethics with the investors.
  • To observe highest standard of compliances and transparency.
  • To always keep ‘protection of investor's interest’ as goal while providing service.

Services provided to Investors

  • Execution of trades on behalf of investors.
  • Issuance of Contract Notes.
  • Issuance of intimations regarding margin due payments.
  • Facilitate execution of early pay-in obligation instructions.
  • Settlement of client’s funds.
  • Intimation of securities held in Client Unpaid Securities Account (CUSA) Account.
  • Issuance of retention statement of funds.
  • Risk management systems to mitigate operational and market risk.
  • Facilitate client profile changes in the system as instructed by the client.
  • Information sharing with the client w.r.t. exchange circulars.
  • Redressal of Investor’s grievances.

Rights of Investors

  • Ask for and receive information from a firm about the work history and background of the person handling your account, as well as information about the firm it self.
  • Receive complete information about the risks, obligations, and costs of any investment before investing.
  • Receive recommendations consistent with your financial needs and investment objectives.
  • Receive a copy of all completed account forms and agreements.
  • Receive account statements that are accurate and understandable.
  • Understand the terms and conditions of transactions you undertake
  • Access your funds in a timely manner and receive information about any restrictionsor limitations on access.
  • Receive complete information about maintenance or service charges, transactionor redemption fees, and penalties.
  • Discuss your grievances with compliance officer of the firm and receive prompt attention to and fair consideration of your concerns.
Policies Image

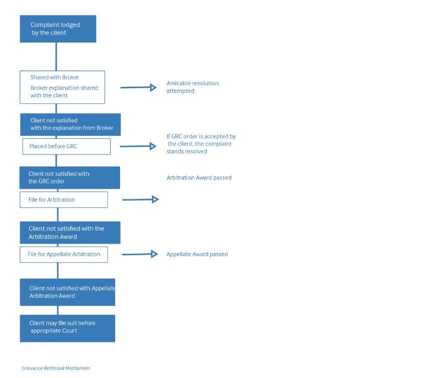
Grievance Redressal Mechanism

Level 1–Approach the Stock Broker at the designated Investor Grievance e-mail ID of the stock broker. The Stock Broker will strive to redress the grievance immediately, but not later than 30 days of the receipt of the grievance.

Level 2–Approach the Stock Exchange using the grievance mechanism mentioned at the website of the respective exchange. Complaints Resolution Process at Stock Exchange explained graphically:

Timelines for complaint resolution process at Stock Exchanges against stock brokers

Handling of Investor’s claims / complaints in case of default of a Trading Member / Clearing Member (TM/CM)

Default of TM/CM

Following steps are carried out by Stock Exchange for benefit of investor, in case stockbroker defaults:

  • Circular is issued to inform about declaration of Stock Broker as Defaulter.
  • Information of defaulter stock broker is disseminated on Stock Exchange website.
  • Public Notice is issued informing declaration of a stock broker as defaulter and inviting claims within specified period
  • Intimation to clients of defaulter stock brokers via emails and SMS for facilitatinglodging of claims within the specified period.

Following information is available on Stock Exchange website for information of investors:

  • Norms for eligibility of claims for compensation from IPF
  • Claim form for lodging claim against defaulter stock broker.
  • FAQ on processing of investors’ claims against Defaulter
  • Stock broker. Provision to check online status of client’s claim.

Level 3 – The complaint not redressed at Stock Broker / Stock Exchange level, maybe lodged with SEBI on SCORES (a web based centralized grievance redressal system of SEBI) @ https://scores.gov.in/scores/Welcome.htm

INVESTOR CHARTER FOR DEPOSITORIES AND DEPOSITORY PARTICIPANTS (Annexure – A)

Vision

Towards making Indian Securities Market - Transparent, Efficient, & Investor friendly by providing safe, reliable, transparent and trusted record keeping platform for investors to hold and transfer securities in dematerialized form.

Mission

  • To hold securities of investors in dematerialized form and facilitate its transfer, while ensuring safekeeping of securities and protecting interest of investors.
  • To provide timely and accurate information to investors with regard to their holding and transfer of securities held by them.
  • To provide the highest standards of investor education, investor awareness and timely services so as to enhance Investor Protection and create awareness about Investor Rights.

Details of business transacted by the Depository and Depository Participant (DP)

A Depository is an organization which holds securities of investors in electronic form. Depositories provide services to various market participants - Exchanges, Clearing Corporations, Depository Participants (DPs), Issuers and Investors in both primary as well as secondary markets. The depository carries out its activities through its agents which are known as Depository Participants (DP). Details available on the link [https://www.cdslindia.com/DP/dplist.aspx].

Description of services provided by the Depository through DepositoryParticipants (DPs) to investors

Basic Services

Policies ImagePolicies ImagePolicies ImagePolicies Image

Dos and Don’ts for Investors

For rights, please refer to the link.

Rights of investors

For Do’s and Don’ts please refer to the link.

Responsibilities of Investors

For responsibilities, please refer to the link.